
Niet verdwalen in de automatiseringswoestijn
Automatisering is nog te vaak het simpelweg plaatsen van een robot, zonder oog voor de organisatiecontext en de productieomgeving. Dat kan problemen opleveren bij de interfacing met de rest van de productielijn en de interactie met de resterende operators – in de praktijk is meestal geen sprake van 100% automatisering.
Drie vragen
Deze problemen zijn te voorkomen door robotisering integraal aan te pakken. Dat gaat stapsgewijs aan de hand van drie vragen. Kun je binnen je bedrijf waarde toevoegen met robotiseren en wat is dan je doel: personeelsgebrek opvangen, kwaliteit verbeteren en/of productie verhogen door bijvoorbeeld 24/7 te gaan draaien? Bij een positief antwoord, welke stap in het proces kun je dan het beste robotiseren? En tot slot: wat zijn de (technische en niet-technische) implicaties van robotisering op die plek en welke informatie heb je nodig om de robot daar succesvol in te passen?
Value stream mapping
Een bekende methode in de industrie om deze vragen te beantwoorden is waardestroomanalyse, oftewel value stream mapping. Deze methode, afkomstig uit de lean-gereedschapskist, brengt een proces in kaart door de stroom van materialen en informatie te volgen en cyclustijden en aantallen te bepalen. Dit helpt om kritische stappen en bottlenecks in het proces te identificeren. De analyse kost echter veel tijd en levert op het niveau van de afzonderlijke processtappen onvoldoende gedetailleerde informatie op. Juist dat inzicht op detailniveau in de handelingen en stappen in het proces is essentieel voor een robotoplossing.
Makigami
Voor de lean office is Makigami (Japans voor rol papier) een bekende techniek. Die beschrijft de procesgang op kantoor: de stroom van de documenten langs de verschillende medewerkers met elk hun eigen taken en rollen. Het is een multidisciplinaire benadering die de menselijke procesinbreng beter naar boven brengt: wie doet wat in welke processtap? Voor industriële toepassing mist het echter begrippen als insteltijd en machinefalen.
DAKAR
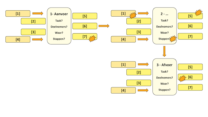
Om het beste uit deze methoden te combineren en hun tekortkomingen te ondervangen, is het DAKAR-model ontwikkeld: Datastroom, Aanvoer, Kwaliteitscontrole, Afvoer, Randvoorwaarden.
Het model kent drie stappen:
- bepaling van het doel van de robotisering;
- beschrijving van het huidige proces;
- analyse van de implicaties van de robotisering en planning van de benodigde actie.
Procesbeschrijving
De eerste stap bevat een korte procesevaluatie, om de eventuele robot goed in het proces in te kaderen. Als er al een waardestroomanalyse is gedaan, kan die als input dienen en start DAKAR meteen met de tweede stap. Daarvoor wordt het totale proces beschouwd als een opeenvolging van procesboxen. De simpelste vorm is een proces met drie boxen: invoer, feitelijke productie/bewerking, uitvoer. In elke box worden een of meerdere taken uitgevoerd die elk weer in een aantal stappen kunnen zijn onderverdeeld.

Gedetailleerde analyse
Op elke procesbox wordt een gedetailleerde analyse losgelaten:
- Welke taak/taken wordt/worden er uitgevoerd?
- Welke actoren (operators, andere medewerkers, machines) zijn daarbij betrokken?
- Waar (in de fysieke ruimte) wordt elke taak uitgevoerd?
- Uit welke stappen bestaat die taak?
De resultaten van deze analyse worden verzameld in zeven informatieboxen:
1. Productspecificaties
2. Instructies voor de productiemedewerkers
3. Communicatie over de invoerlogistiek
4. Processpecificaties
5. Kwaliteitscontrole
6. Communicatie over de uitvoerlogistiek
7. Prestatie-indicatoren

Informatie voor passend ontwerp
De zeven categorieën komen uit onderzoek naar robotiseren bij bedrijven: waar liepen ze tegenaan, welke gegevens misten ze nog, enzovoort? De verzamelde informatie is nodig voor het ontwerp van een passende robotoplossing.
Zo bepalen productspecificaties de technische specificaties voor de robot; denk aan reikwijdte, belastbaarheid en gripperuitvoering. Werkinstructies die nog op papier komen, moeten worden vertaald naar programmering van de robot. Communicatie over de logistiek die operators verzorgen, wordt vervangen door automatische afroepen en gereedmeldingen. Ook kwaliteitscontroles (wat wordt hoe gecontroleerd en door wie) moeten (deels) worden geautomatiseerd. Prestatie-indicatoren, tot slot, zijn bijvoorbeeld cyclustijden per stap, totale doorlooptijden, omsteltijden en maximaal toegestane uitval.
Kaizen-bursts
Een multidisciplinair team, waarin verschillende afdelingen van zowel werkvloer als kantoor zijn vertegenwoordigd, voert de complete analyse uit en bespreekt de resultaten. Dan worden eventuele problemen en bottlenecks geïdentificeerd die nader onderzoek of ontwerp van een speciale oplossing vergen. Bij consensus wordt er een actieplan voor opgesteld. Dit zijn de zogeheten Kaizen-bursts, bekend van lean, naar de Japanse term voor continu verbeteren (Kaizen).
Die Kaizen-bursts hebben vaak te maken met de geschiedenis. Dan komen bij bedrijven niet zozeer technische zaken naar boven maar proceszaken: dingen die in het verleden zijn verzonnen om een bepaald probleem (houtje-touwtje) op te lossen. Nu blijkt die oplossing juist problemen te kunnen creëren voor de robotisering.

Quick Response Manufacturing
Inmiddels is DAKAR in eerste projecten toegepast (zie het kader), terwijl de ontwikkeling van het model doorgaat. Bedrijven hebben een training gevolgd en het streven is dat ze er zelfstandig mee aan de slag gaan. Daarom is een onderzoeksprogramma opgezet, waarin feedback van deelnemende bedrijven wordt verzameld.
Het gaat vooral om mkb-bedrijven die snel moeten reageren op een steeds wisselende, klantspecifieke vraag en daarom met Quick Response Manufacturing werken. Een robot plaatsen die tienduizenden stuks van eenzelfde product moet oppakken is niet zo moeilijk. Nu eens tien stuks van dit product en dan weer twintig van dat product, dat is lastiger. Vaak kan wel een standaardproduct worden gedefinieerd dat met variaties in bepaalde specificaties, zoals afmetingen, 80% van het productgamma dekt. Door daar met DAKAR gedetailleerd naar te kijken, kan een flexibele robotoplossing worden gevonden.
Beter integreren
DAKAR onderscheidt zich zo met een multidisciplinaire benadering. Dat is nodig, want nog te vaak gaat een robotengineer aan de slag met zijn robot en pas als deze klaar is, worden gebruikers in de testfase aangehaakt. Die moeten dan helpen de problemen eruit te halen. DAKAR betrekt juist in het voortraject al de gebruikers, vanuit verschillende afdelingen: ‘We zijn iets van plan, hoe kunnen we het productieproces gereedmaken voor acceptatie van de robot?’ Dat is heel anders dan een robot in productie gooien en achteraf constateren dat iets gek uitpakt of helemaal niet werkt. Past een bedrijf zijn proces aan voordat het gaat robotiseren, dan is de robot veel beter te integreren.
Erik Fledderus is lector Digital Business & Society bij hogeschool Windesheim in Zwolle en Peter Schuurhuis is daar onderzoeker Industriële Automatisering & Robotica.
Aart Schoonderbeek, associate lector Industriële Automatisering & Robotica, droeg bij aan het hier beschreven onderzoek.